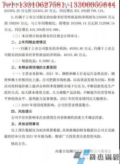
1月11日晚,鋼鐵板塊的牛股包鋼股份公布業績預告,預計2021年度實現歸屬于上市公司股東的凈利潤為24.4億元到36.5億元,與上年同期相比,將增加20.34億元到32.44億元,同比增長501.05%到799.11%;歸屬于上市公司股東的扣除非經常性損益的凈利潤為23.95億元到35.82億元,與上年同期相比,將增加19.34億元到31.21億元,同比增長419.50%到676.98%。
不過,原料端價格上漲和四季度鋼鐵市場下行壓力,最近鋼鐵企業效益并不好。包鋼股份第三季報歸母凈利近37.8億元,若按照該公司的業績預告,該公司第四季度業績已經出現了虧損,虧損幅度最大可能高達13.4億元,最小虧損也將近1.3億元。


免責聲明:本網站(山東聊城晟杰無縫鋼管廠www.centurybiz.cn)刊載的“這家國營鋼企第四季度最大可能虧損13.4億元”等均源于網絡,版權歸原作者所有,且僅代表原作者觀點,本文所載信息僅供參考。轉載僅為學習與交流之目的,如無意中侵犯您的合法權益,請及時聯系刪除。本網站刊登此篇文章并不意味著本站贊同其觀點或證實其內容的真實性,我們不對其科學性、嚴肅性等作任何形式的保證。如果侵犯了您的版權,請盡快聯系我們予以撤銷,謝謝合作!
請查看相關產品 厚壁鋼管,厚壁無縫鋼管,厚壁管,無縫鋼管廠,無縫鋼管廠家